Dasar dari pembuatan adalah objek yang merupakan kombinasi dari struktur data serta perilaku dalam satu entitas. Analisis berorientasi objek memiliki lima aktivitas utama dalam pendekatannya yaitu.
Uml Dan Pembahasan Pemograman Berorientasi Objek Rizky
Contoh analisis perancangan berorientasi objek. 2013 3 analisa perancangan berorientasi objek modul 01 pusat bahan ajar dan elearning. Douglas downing dan michael covington. Sekian contoh contoh pemrograman berorientasi objek yang bisa kami berikan pada artikel kali ini. Pengertian berorientasi objek. Dasar pembuatan adalah objek yang merupakan kombinasi antara struktur data dan perilaku dalam satu entitas. Buku ini membahas perkembangan sistem informasi danatau perangkat lunak dengan metodelogi berorientasi objek.
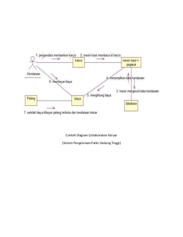
Analisis perancangan berorientasi objek makalah sistem pengelolaan parkir kendaraan gedung bertingkat diajukan sebagai salah satu syarat untuk memenuhi tugas matakuliah analisis perancangan berorientasi objek oleh noval cahya kesuma 10512454 si 11 program studi sistem informasi fakultas teknik dan ilmu. Objek objek ini dapat membagi dan memperluas perilaku mereka tanpa mengimplementasikan perilaku tersebut. Pendahuluan analisis dan disain berorientasi objek adalah cara baru dalam memikirkan suatu masalah dengan menggunakan model yang dibuat menurut konsep sekitar dunia nyata. Buku ini membahas tuntas pengmbangan sistem informasi dan atau perangkat lunak yang meliputi perancangan analisis implementasi serta pengujian dengan metode uml unifild modeling language yang merupakan kandidat standar pemodelan berbasis untuk industri perang. Analisis dan perancangan sistem informasi dengan metodologi berorientasi objek. Tujuan dan keuntungan terdapat tujuh macam tujuan dan keuntungan dari analisis berorientasi objek yaitu 32.
Jika anda serius untuk mempelajari metode pemrograman satu ini anda bisa membaca contoh contoh program lainnya yang ada di situs ini. Analysis merupakan pekerjaan yang meliputi analisis dari problembusiness domain. Pengertian pemodelan berorientasi objek pemodelan analisis berorientasi objek ooad object oriented analysis design adalah adalah cara baru dalam memikirkan sebuah masalah dengan menggunakan model yang dibuat dengan menurut konsep sekitar dunia nyata. Perancangan berorientasi objek 1. Analisis dan perancangan berorientasi objek tahap desain dalam pengembangan sistem berorientasi objek menggunakan persyaratan yang dikumpulkan selama proses analisis untuk membuat cetak biru desain yang sukses untuk membangun masa depan systemdesain yang sukses berdasar atas apa yang telah dipelajari pada tahap sebelumnya dan mengarah pada kelancaran pelaksanaan dengan menciptakan rencana. Pada contoh dibawah ini person adalah abstract class sedangkan doctor dan patient merupakan.
Object oriented analysis design analisis perancangan berorientasi objek 1.














