Blueprint yang dimaksud salah satunya mencakup strategi target capaian jangka panjang yang berfokus pada pembangunan dan pengembangan infrastruktur teknologi informasi ti dengan berbekal masterplan. Perusahaan seperti company profile produk produk jasa jasa dan masih banyak yang lainnya.
Cara Membuat Rencana Bisnis Business Plan Langkah Demi Langkah
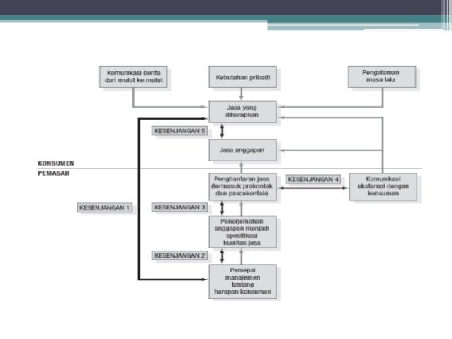
Contoh blueprint perusahaan jasa. Contoh sop perusahaan. Hal ini sangat menguntungkan perusahaan dan konsumen karena perusahaan dapat menjelaskan produkjasa andalan secara terperinci dan konsumen mendapatkan keterangan yang sangat terperinci secara cepat dan tepat kapan saja dan dimana saja. Untuk memudahkan membayangkan bentuk service blueprint ini saya ambil satu contoh tentang blueprint layanan hotel yang dikemukakan oleh zeithaml 2000. Ada banyak sekali contoh usaha yang bergerak dalam bidang jasa terbaru dan. Melalui surat penawaran ini kami menawarkan proposal percetakan untuk perusahaan yang sedang anda pimpin. Petakan proses tersebut dari sudut pandang konsumen.
Physical evidance konsep lingkungan fisik. Ide peluang usaha bidang jasa yang potensial dan menguntungkan ada banyak sekali disekitar kita bila anda memiliki keahlian atau kemampuan pada bidang tertentubisnis jasa merupakan jenis usaha yang menjual atau menawarkan ilmu atau keahlian yang dimiliki dan konsumen akan membayar sesuai dengan jasa yang diberikan. Awalnya perusahaan kami dibentuk karena melihat tingkat kesukaan masyarakat kepada makanan ringan yang cukup tinggi. 0336 unknown 1 comment. Seperti telah kita ketahui bersama komponen yang harus ada dalam blueprint layanan adalah proses pelanggan aktivitas front line aktivitas backstage serta dukungan sistem. Menyediakan lapangan pekerkerjaan bagi para remaja yang belum bekerja bisa sebagai sales manager.
Blueprint pelayanan ini sangat menbantu seluruh pihak internal penyedia jasa untuk memahami melaksanakan dan mengevaluasi suatu sistem pelayanan. Blueprint it adalah salah satu aset terpenting yang harus dimiliki oleh perusahaan modern. Bukti fisik adalah lingkungan fisik perusahaan tempat jasa diciptakan dan tempat penyediaan jasa serta konsumen berinteraksi. Blueprint atau rencana usaha martabakkaget. Menyediakan layanan berupa optimasi website secara profesional dan terpercaya. Menyediakan layanan jasa pembuatan website.
201400000 yang berasal dari pinjaman sebesar rp. Menjadi sebuah perusahaan konsultan dan pengembang teknologi informasi yang handal dengan karakter profetik dan profesional serta memiliki daya saing teknologi dan pelayanan di tingkat nasional misi mengembangkan produk perangkat lunak yang berkualitas cepat dan ekonomis untuk dunia bisnis pemerintahan atau organisasi lainnya dengan berbasis pada penguasaan teknologi dan proses bisnis. Modal kami berjumlah rp. Langkah langkah yang dilakukan dalam membuat sebuah blueprint pelayanan adalah sebagai berikut. 150000000 dan modal banana baknis rp. Blueprint media berdedikasi dalam memberikan pelayanan jasa di bidang desain grafis dan printing antara lain undangan kalender kartu nama majalah brosur spanduk dan lain lain dengan cakupan pemasaran di wilayah kota medan.
Idetifikasi proses yang akan dibuat blueprintnya b.















