Bukti memorial sebagai ilustrasi perhatikan contoh bukti transaksi berikut ini. Pengertian transaksi bisnis bukti manfaat jenis pengelompokan contoh.
Ekonomi Kelas 12 Karakteristik Dan Bukti Transaksi
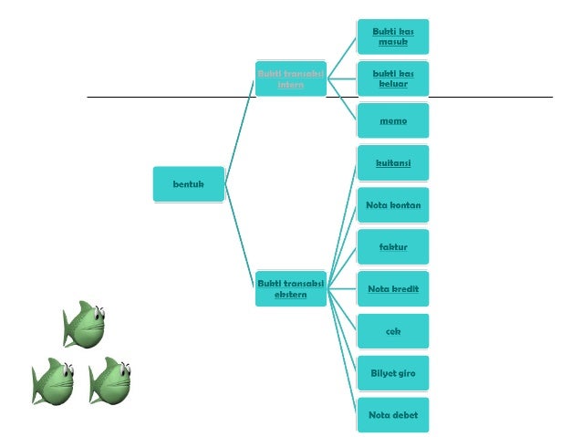
Contoh bukti transaksi intern. Bukti memorial merupakan bukti transaksi intern dalam bentuk memo dari pejabat dalam perusahaan kepada bagian akuntansi untuk mencatat suatu peristiwa atau keadaan yang sifatnya intern. Nota kreditmemo kredit 6. Bukti bukti transaksi yang pada umumnya digunakan oleh perusahaan antara lain sebagai berikut. Bukti transaksi ekstern adalah bukti transaksi yang digunakan diluar perusahaan. Transaksi adalah suatu kegiatan yang diakukan seseorang yang menimbulkan perubahan terhadap harta atau keuangan yang dipunyai baik itu bertambah ataupun berkurang. Bukti kas keluar 2.
Yaitu bukti transaksi yang melibatkan pihak luar perusahaan. Yang termasuk kedalam bukti internal antara lain yaitu sebagai berikut. Bukti transaksi intern adalah bukti transaksi yang berasal dan dilakukan didalam lingukungan perusahaan itu sendiri sehingga tidak melibatkan pihak luar perusahaan. Bukti memorial antar bagian atau devisi dalam perusahaan tersebut. 12 contoh bukti transaksi beserta gambar dan pengertian transaksi terlengkap transaksi adalah suatu aktivitas perusahaan yang menyebabkan perubahan pada posisi harta keuangan perusahaan seperti menjual membeli membayar gaji dan lain sebagainya. Kwitansi kwitansi adalah bukti penerimaan dan penyerahan uang secara tunai.
Pada artikel sebelumnya sudah di jelaskan secara lengkap tentang manfaat bukti transaksikali ini akan dijelaskan tentang macam macam bukti transaksinya. Bukti transaksi intern merupakan bukti transaksi yang khusus dibuat oleh dan untuk intern perusahaan. Cek bilyet giro nota kontan faktur kuitansi nota debet nota kredit. Administrasi transaksi adalah suatu kegiatan mencatat berbagai perubahan posisi keuangan dari suatu perusahaan secara kronologis dengan metode. Bukti transaksi tersebut terdiri dari faktur nota kwitansi dan cek nota kontan bukti setoran bank bilyet giro nota debet nota kredit rekening koran bukti memo bukti kas masuk bukti kas keluar. Bukti kas masuk bukti kas masuk adalah tanda bukti bahwa perusahaan telah menerima uang secara cash atau secara tunai.
Yaitu bukti transaksi yang berasal dan dilakukan di lingkungan perusahaan itu sendiri. Transaksi internal yaitu suatu transaksi keuangan yang terjadi di dalam perusahaan seperti midalnya pemakaian perlengkapan penyusutan dan lain sebagainya. Contoh bukti transaksi intern. Bukti kas masuk 3. Cek cek adalah bukti transaksi berupa surat perintah kepada bank untuk menyerahkan sejumlah uang kepada orang yang memegang cek atau kepada orang yang namanya tercantum dalam cek 2. Bukti kas keluar transaksi.

















