Selamat datang di materi dose. Sebagai contoh sebuah.
Rdhiyan Bukalapak
Contoh class diagram penjualan barang. Setiap class memiliki nama yang membedakan dengan class yang lain nama dikenal sebagai simple name nama sederhana dan path name nama path. Prosedur si dari class diagram yaitu pelanggan memesan makanan yang bisa dalam jumlah 1 sampai banyak setelah fix memesan makanan tersebut maka kasir akan membuat detil pemesanan dan setelah makanan sudah di siap di beli oleh konsumen maka kasir akan mencetak satu struk pembayaran dan setelah itu struk pembayaran akan di berikan kepembeli untuk membayar total harga makan yang ia pesan. Garis garis adalah penghubung antara tabel database dan proses yang terjadi. Oval adalah rangkaian field yang ada pada sebuah database. Rancangan sistem merupakan rancangan mekanisme kerja proses proses yang dilakukan oleh sistem di dalam sistem informasi penjualan barang ini. Usecase diagram sistem penjualan barang aplikasi foxpro aplikasi java belajar uml analisa dan perancangan belajar jaringanstudi kasus uml analisa uml wireless matematika free download software.
Rancangan antar muka 41 tampilan halaman login. Pada diagram diatas terdapat beberapa bantuk dari erd yaitu. Gambar 9 class diagram 4. Pada kesempatan kali ini kita bakal mengupas tuntas tentang use case diagram lengkap dengan studi kasus dan contoh pemodelan use case nya. Penjualan dan persediaan barang yang membutuhkan waktu relative lama dan tidak efisien. Kuliah si boersan.
Berisi nama kelas bagian ini selalu diperlukan baik ketika berbicara tentang classifier atau objek. Rancangan sistem sistem informasi penjualan elektronik dibuat dengan menggunakan aplikasi rational rose 2000 enterprise edition yang berbasiskan uml unified modeling language yang terdiri dari diagram use case diagram sequence dan kelas diagram. Diagram diatas terdapat 4 tabel pada database yang terbentu. Dalam sistem penjualan barang ini dapat dijelaskan tugas dari beberapa aktor dalam sistem diantaranya. Kesimpulan dan saran 51 kesimpulan. Definisi class diagram class adalah kumpulan objek objek dengan dan yang mempunyai struktur umum behavior umum relasi umum dan semantickata yang umum.
Class class ditentukanditemukan dengan cara memeriksa objek objek dalam sequence diagram dan collaboration diagram. Sebuah class digambarkan seperti sebuah bujur sangkar dengan tiga bagian ruangan. Barang sd sequence diagram admin admin login produk kategori produk order transaksi login kelola produk tentukan kategori cek laporan order lihat laporan penjualan. Contoh kasus use case diagram sistem penjualan barang. Sequence diagram admin uc use case mo. Squence diagram user gambar 3 sequence diagram user b.
Oke langsung saja kita mulai pembahasan use case diagram. Tujuan dari pembuatan sistem informasi persediaan barang adalah agar dapat membantu. Dimana contoh pemodelan use case digram kami buat menggunakan sybase powerdesigner 16. Penjelasan erd sistem informasi penjualan. Persegi panjang adalah bagian dari sebuah database pada sistem informasi penjualan barang. Komponen dasar class diagram class diagram terdiri atas tiga bagian atau 3 area pokok yaitu.
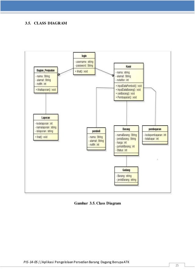
Gambar perancangan class diagram 5. Dimana contoh pemodelan use case digram kami buat menggunakan sybase powerdesigner 16.














