Komponen biotik meliputi semua organisme hidup seperti tumbuhan dan hewan fungsi monera dan dekomposer. Bagi anda yang belum mengetahui apa itu komponen biotik dan abiotik berikut ini tim penulis ebiologi telah merangkum seluk beluk pembahasannya mulai dari pengertian contoh serta hubungan antar keduanya.
Gejala Alam Abiotik
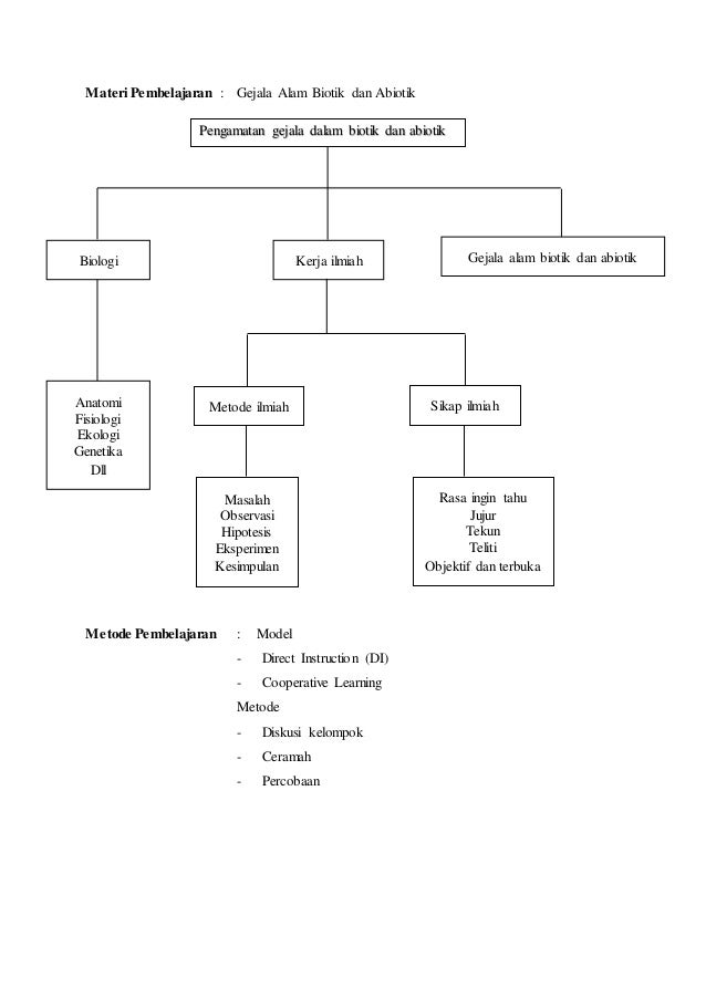
Contoh gejala alam biotik dan abiotik. Berdasarkan kisi kisi un terbaru materi gejala alam biotik dan abiotik termuat dalam satu level kognitif yaitu level kognitif pengetahuan dan pemahaman. Gejala alam abiotik merupakan gejala alam berupa peristiwa yang timbul akibat interaksi antar komponen abiotik dalam ekosistem. Kejadian objek biotik d. Kebendaan objek abiotik c. Tuhan memberi karunia pada manusia berupa naluri dan kemampuan berpikir. Pengertian contoh gejala alam biotik dan abiotik sains berkembang dari rasa ingin tahu manusia dalam merespons gejala gejala alam.
Bunga pukul empat merupakan makhluk hidup biotik bunga tersebut berwarna putih dan pernyataan tersebut merupakan salah satu kebendaan objek biotik. Hal ini karena gejala alam biotik dan abiotik saling mendukung satu sama lain. Kedua komponen ini saling melakukan interaksi satu sama lain untuk mencapai keseimbangan. Abiotik merupakan lawan kata dari biotik. Berdasarkan penyebabnya gejala alam dibedakan menjadi 2 yakni gejala alam biotik dan abiotik. Kita dapat menemukan contoh gejala alam biotik di lingkungan sekitar kita.
Peranan komponen biotik dalam mempengaruhi terjadinya gejala alam abiotik bisa dikatakan hampir tidak ada. Gejala alam biotik gejala alam biotik adalah gejala alam berupa peristiwa yang timbul akibat interaksi antar komponen biotik mahluk hidup dalam ekosistem. Yang termasuk komponen abiotik adalah tanah batu dan iklim hujan suhu kelembaban angin serta matahari. Kebendaan objek biotik b. Peranan dekomposer pada ekosistem adalah. Soal jawaban komponen biotik dan abiotik soal 1.
Contoh soal gejala alam biotik dan abiotik smp 1 adalah halaman yang memuat kumpulan soal dengan materi alam biotik dan abiotik tingkat smpmtssederajat sesuai kisi kisi un 2020 untuk level kognitif pengetahuan dan pemahaman. Kejadian objek abiotik pembahasan. Gejala alam abiotik berkaitan dengan sifat fisik dan kimia yang diluar makhluk hidup. Biotik dan abiotik pengertian ciri faktor komponen peralatan untuk pembahasan kali ini kami akan mengulas mengenai biotik dan abiotik yang dimana dalam hal ini meliputi pengertian ciri faktor komponen dan peralatan nah agar dapat lebih memahami dan dimengerti simak ulasan selengkapnya dibawah ini. Komponen abiotik adalah komponen komponen yang tidak hidup atau benda mati. Gejala alam biotik dan abiotik hasil dari interaksi tersebut memunculkan fenomena fenomena.
Dengan kemampuan berpikirnya manusia selalu berusaha mengetahui segala sesuatu yang ada di sekitarnya. Ekosistem tersusun atas 2 komponen utama yaitu komponen biotik dan komponen abiotik. Contoh gejala alam kebendaan pada objek abiotik adalah.














