Menurut saya disini mengelola laporan bukan apa yang dilakukan oleh organisasi. Rancangan sistem merupakan rancangan mekanisme kerja proses proses yang dilakukan oleh sistem di dalam sistem informasi penjualan barang ini.
Si1211472600 Widuri
Contoh use case penjualan. Contoh use case diagram penjualan online. Sebagai contoh sebuah instalasi pembangkit listrik dikatakan online jika ia dapat. Gambar use case member. Use case diagram dapat digunakan selama proses analisi s untuk menagkap requirements sistem dan untuk memahami bagaimana sistem seharusnya bekerja. Use case diagram dapat digunakan selama proses analisi s untuk menagkap requirements sistem dan untuk memahami bagaimana sistem. Unknown 14 juni 2014 0003.
Melakukan simpan atau cetak. Akibatnya statistik penjualan mereka pun tidak menunjukkan adanya. Contoh use case diagram penjualan free download as word doc doc docx pdf file pdf text file txt or read online for free. Selama tahap desain use case diagram menetapkan perulaku behavior sistem saat diimplementasikan. Activity data admin gambar activity diagram admin 2. Use case buka rekening merupakan use case yang ditambahkan sehingga use case ini dapat berdiri sendiri sedangkan use case buka deposito dan buat kartu kredit merupakan use case tambahan yang berasal dari pengembangan use case extend.
Contoh perancangan use case. Contoh lainnya adalah seperti pada gambar diatas. Business use case diagram sistem penjualan rumahperumahan kirimkan ini lewat email blogthis. Dalam sebuah model mungkin terdapat satu atau beberapa use case diagram. 6 activity diagram 1. Use case merupakan sebuah pekerjaan tertentu misal.
Diposting oleh unknown di 225600. Perancangan use case pada pt. Dalam sebuah model mungkin terdapat satu atau beberapa use case diagram. Use case diagram dapat digunakan selama proses analisi s untuk menagkap requirements sistem dan untuk memahami bagaimana sistem seharusnya bekerja. Scribd is the worlds largest social reading and publishing site. Nama use case.
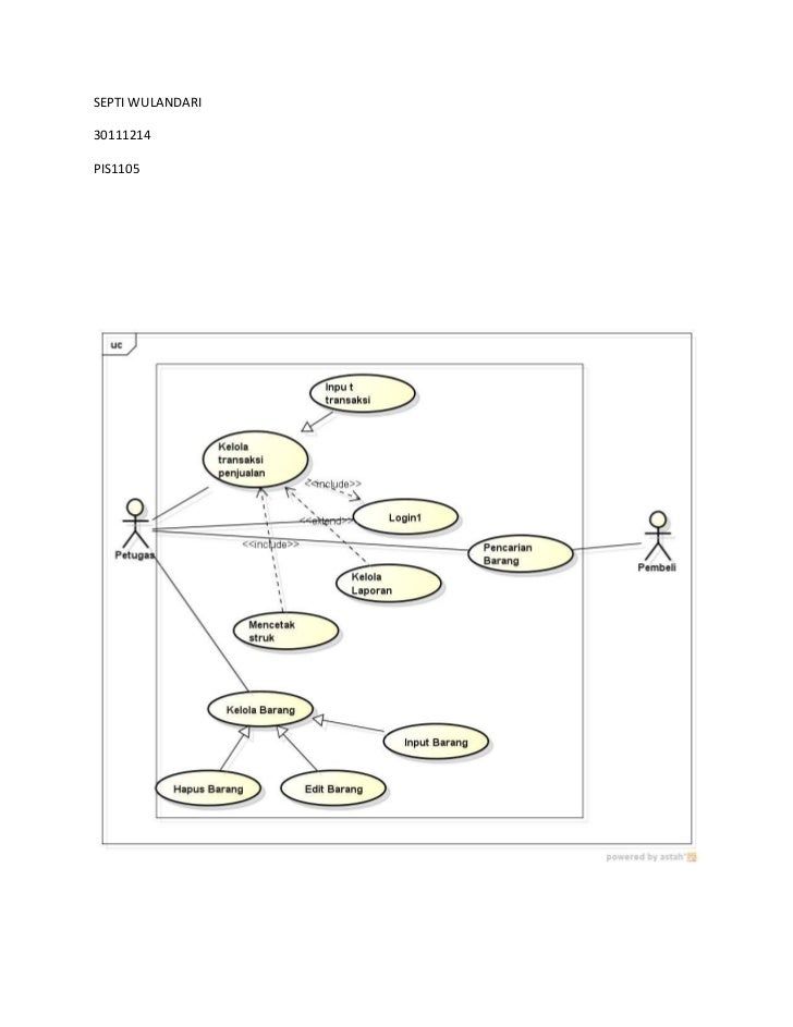
Use case diagram adalah abstraksi dari interaksi antara system dan actor. Rancangan sistem sistem informasi penjualan elektronik dibuat dengan menggunakan aplikasi rational rose 2000 enterprise edition yang berbasiskan uml unified modeling language yang terdiri dari diagram use case diagram sequence dan kelas diagram. 9 skenario use case membuat laporan penjualan. Selama tahap desain use case diagram menetapkan perulaku behavior sistem saat diimplementasikan. Business use case merupakan apa yang dilakukan oleh organisasi. Pada contoh diatas setelah pengguna melakukan buka rekening pengguna dapat mengembangkannya melanjutkannya.












