Hal tersebut tercermin dari class class yang ada dan relasinya satu dengan yang lainnya. Class class ditentukanditemukan dengan cara memeriksa objek objek dalam sequence diagram dan collaboration diagram.
Pertemuan 14 Ooad
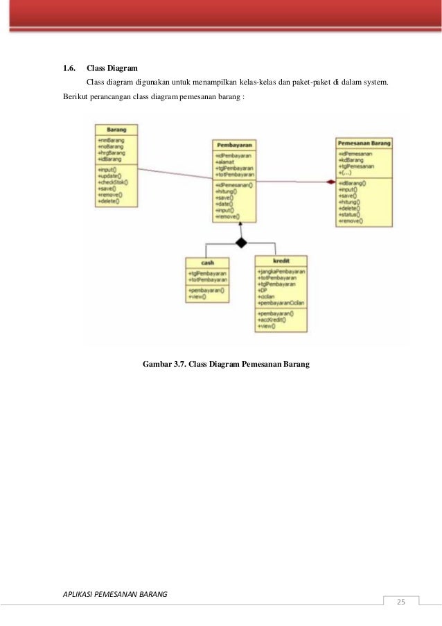
Contoh class diagram penjualan. Class diagram adalah diagram yang menunjukan class class yang ada dari sebuah sistem dan hubungannya secara logika. Sebuah class digambarkan seperti sebuah bujur sangkar dengan tiga bagian ruangan. Class diagram menggambarkan struktur statis dari sebuah sistem. Karena itu class diagram merupakan tulang punggung atau kekuatan dasar dari hampir setiap metode berorientasi objek termasuk uml. Berikut adalah sequence diagram untuk aplikasi penjualan. Garis garis adalah penghubung antara tabel database dan proses yang terjadi.
Class terdiri dari nama kelas atribut dan operasimethode. Contoh sequence diagram penjualan. Contoh class diagram class diagram adalah bagian dari uml unified modeling language. Sehingga dengan adanya class diagram dapat memberikan pandangan global atas sebuah sistem. Gambar activity diagram penjualan dealer motor pengertian sequence diagram sequence diagram menggambarkan interaksi antar objek di dalam dan di sekitar sistem termasuk pengguna display dan sebagainya berupa message yang digambarkan terhadap waktu. Oval adalah rangkaian field yang ada pada sebuah database.
Sekilas apabila kita perhatikan class diagram ini hampir menyerupai erd entity relationalship diagram hanya saja yang menjadi pembeda class diagram memiliki operasi dan method. Artikel ini adalah bagian dari tulisan pengetahuan dasar uml class diagram adalah model statis yang menggambarkan struktur dan deskripsi class serta hubungannya antara class. Pada diagram diatas terdapat beberapa bantuk dari erd yaitu. 5 contoh sequence diagram yang dapat kalian jadikan sebagai referensi dalam mempelajari dan membuat sequence diagram sistem yang kalian buat. Penjelasan erd sistem informasi penjualan. Dimana class diagram ini menggambarkan struktur dan deskripsi serta hubungan antar class diagram tersebut.
Sama halnya dengan class diagram. Definisi class diagram class adalah kumpulan objek objek dengan dan yang mempunyai struktur umum behavior umum relasi umum dan semantickata yang umum. Diagram diatas terdapat 4 tabel pada database yang terbentu. Persegi panjang adalah bagian dari sebuah database pada sistem informasi penjualan barang. Rancangan sistem merupakan rancangan mekanisme kerja proses proses yang dilakukan oleh sistem di dalam sistem informasi penjualan barang ini. Rancangan sistem sistem informasi penjualan elektronik dibuat dengan menggunakan aplikasi rational rose 2000 enterprise edition yang berbasiskan uml unified modeling language yang terdiri dari diagram use case diagram sequence dan kelas diagram.
Class diagram mirip er diagram pada perancangan database bedanya pada er diagram tdk terdapat operasimethode tapi hanya atribut. Sebuah sistem biasanya mempunyai beberapa class diagramclass diagram sangat membantu dalam visualisasi struktur kelas dari suatu sistem.
















